
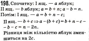
Готуйся до уроків швидко та без проблем, бо на Екстра ГДЗ правильні відповіді Вправа 198 гдз з математики 5 клас автора Н.А. Тарасенкової, І.М. Богатирьової, О.П. Бочко, О.М. Коломієць розділ підручника: § 6. Буквеннi вирази. Формули
Завдання чи вправи до підручника за шкільною програмою роз'язані найкращими вчителями. Відповідно разом з Екстра ГДЗ
Не забувайте поділитись відповідями разом з однокласниками. І завжди разом потрібно перевіряти свої рішення та готуватись до уроків разом з 5 клас математика Тарасенкова
Вчися тільки на відмінно! Бо відповіді та гдз Вправа 198 є перевірені і правильні. Тому у тебе є змога завжди за допомогою Екстра ГДЗ з математики для 5 класу автора Н.А. Тарасенкової, І.М. Богатирьової, О.П. Бочко, О.М. Коломієць видавництва Освіта 2013 року вже прямо зараз братись за домашні завдання.
Готовые домашние задания и ответы для страницы или упражнения, решебник с математика 5 класс Тарасенкова, Богатирева, Бочко Колоиец