⇦ 1035 1037 ⇨

На даній сторінці надані відповіді для
Екстра ГДЗ
- Про портал
- Privacy Policy
- copyright

На даній сторінці надані відповіді для
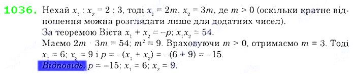
Вправа 1036 гдз з алгебри 8 клас автора Істер О.С.
з розділу підручника: Вправи для повторення розділу 3Живи правильно. Вчись на відмінно.
Мотиваційна фраза від Екстра ГДЗ: "Не мрій про це – працюй для цього."
Чому не обійтись без Вправа 1036 гдз 8 клас алгебра Істер?
Бо тут тільки перевірені відповіді та готові домашні завдання ГДЗ. Ці відповіді та гдз Вправа 1036 допоможуть тобі швидко перевірити виконані завдання на чорновику. Безпосередньо у тебе є змога завжди за допомогою Екстра ГДЗ з алгебри для 28 класу автора Істер О.С. видавництва Генеза 2021 року вже прямо зараз братись за перевірку домашніх шкільних завдань.Готовые домашние задания и ответы для страницы или упражнения, решебник с алгебра 8 класс Истер