⇦ 849 851 ⇨

Готуватись до уроків простіше, тобі в цьому допоможе
Екстра ГДЗ
- Про портал
- Privacy Policy
- copyright

Готуватись до уроків простіше, тобі в цьому допоможе
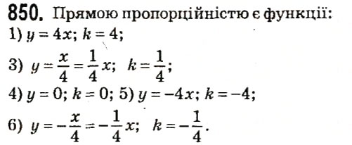
Вправа 850 гдз з алгебри 7 клас автора Мерзляк А.Г., Полонський В.Б., Якір М.С.
розділ підручника:§ 3. ФункціїПовні відповіді та готові домашні завдання ГДЗ для сьомого класу з алгебри!
Всі наші мрії стануть можливими, якщо ми будемо мати сміливість слідувати за ними до кінця. Борись за кращі оцінки, борись за перемогу в будь-якому завданні. Ти чемпіон! 7 клас алгебра Мерзляк
Отримуй завжди високі бали! Бо відповіді та гдз Вправа 850 є перевірені і правильні. Відповідно у тебе є змога завжди за допомогою Екстра ГДЗ з алгебри для 7 класу автора Мерзляк А.Г., Полонський В.Б., Якір М.С. видавництва Гімназія 2015 року вже прямо зараз братись за домашні завдання.
Готовые домашние задания и ответы для страницы или упражнения, решебник с алгебра 7 класс Мерзляк, Полонский, Якир