⇦ 610 612 ⇨

На даній сторінці надані відповіді для
Екстра ГДЗ
- Про портал
- Privacy Policy
- copyright

На даній сторінці надані відповіді для
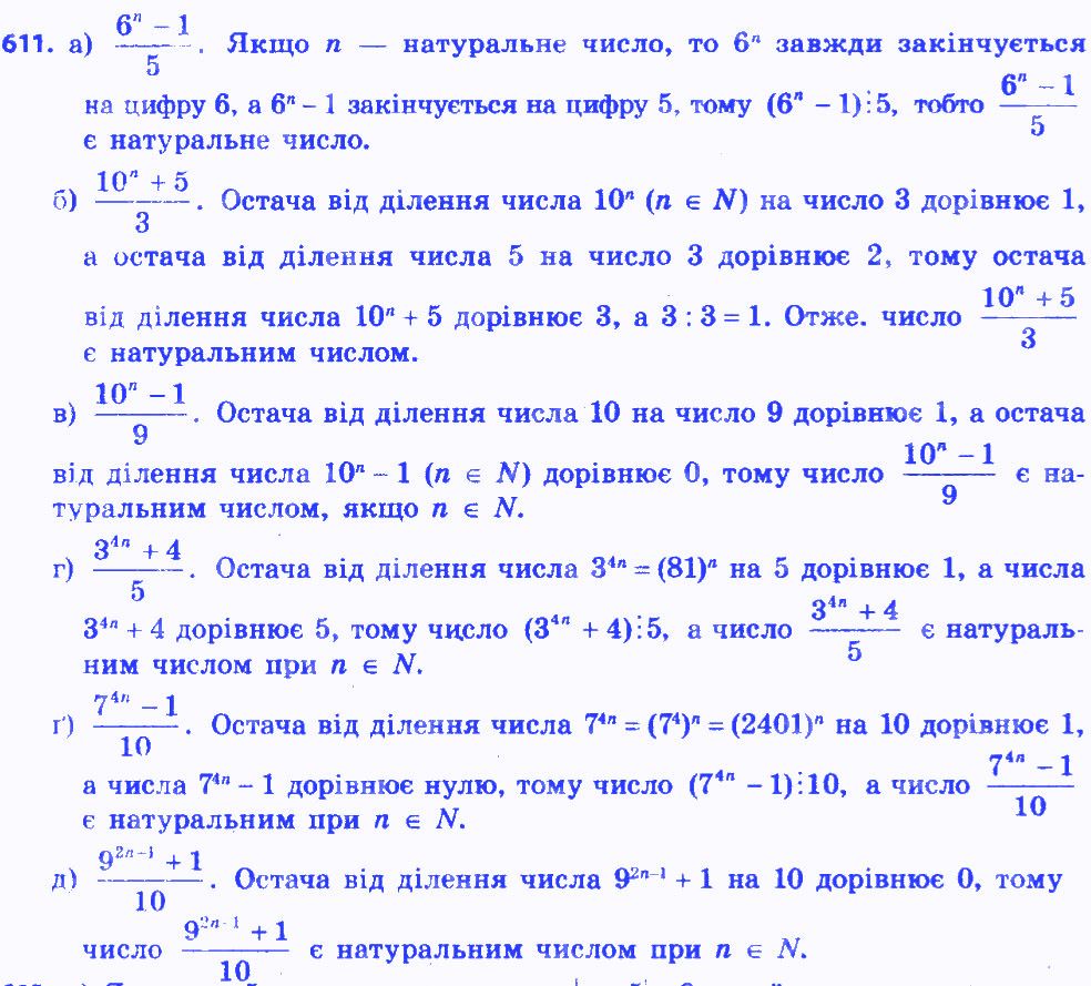
Вправа 611 гдз з алгебри 8 клас автора Г.П.Бевз, В.Г.Бевз
з розділу підручника: Розділ 2. Квадратні корені і дійсні числаЖиви на яскравій стороні. Вчись на відмінно.
Мотиваційна фраза від Екстра ГДЗ: "Ніколи не пізно ставити нові цілі і мріяти про щось більше."
Вправа 611 гдз 8 клас алгебра Бевз
Тут перевірені відповіді та готові домашні завдання ГДЗ. Адже відповіді та гдз Вправа 611 є перевірені і правильні. Безпосередньо у тебе є змога завжди за допомогою Екстра ГДЗ з алгебри для 8 класу автора Г.П.Бевз, В.Г.Бевз видавництва Освіта 2016 року вже прямо зараз братись за домашні завдання.
Готовые домашние задания и ответы для страницы или упражнения, решебник с алгебра 7 класс Бевз