⇦ 1065 1067 ⇨

На даній сторінці надані відповіді для
Екстра ГДЗ
- Про портал
- Privacy Policy
- copyright

На даній сторінці надані відповіді для
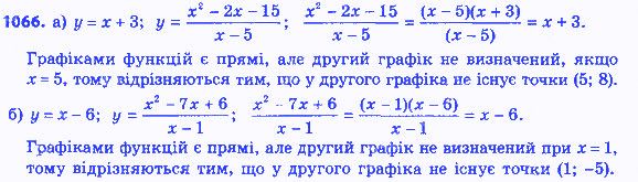
Вправа 1066 гдз з алгебри8 клас автора Г.П.Бевз, В.Г.Бевз
з розділу підручника: Розділ 3. Квадратні рівнянняЖиви на яскравій стороні. Вчись на відмінно.
Мотиваційна фраза від Екстра ГДЗ: "Ніколи не пізно ставити нові цілі і мріяти про щось більше."
Вправа 1066гдз 8 клас алгебраБевз
Тут перевірені відповіді та готові домашні завдання ГДЗ. Адже відповіді та гдз Вправа 1066 є перевірені і правильні. Безпосередньо у тебе є змога завжди за допомогою Екстра ГДЗ з алгебри для 8 класу автора Г.П.Бевз, В.Г.Бевз видавництва Освіта 2016 року вже прямо зараз братись за домашні завдання.
Готовые домашние задания и ответы для страницы или упражнения, решебник с алгебра 7 класс Бевз