⇦ 149 151 ⇨

Готуватись до уроків простіше, тобі в цьому допоможе
Екстра ГДЗ
- Про портал
- Privacy Policy
- copyright

Готуватись до уроків простіше, тобі в цьому допоможе
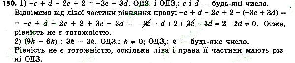
Вправа 150 гдз з алгебри 7 клас автора Н.А. Тарасенкова, І.М. Богатирьова, О.М. Коломієць
розділ підручника:Роздiл 1. вирази i тотожностiТут повні відповіді та готові домашні завдання ГДЗ для сьомого класу з алгебри!
Правильно готуй домашні завдання з друзями, батьками чи однокласниками разом з 7 клас алгебра Тарасенкова
Отримуй завжди високі бали! Бо відповіді та гдз Вправа 150 є перевірені і правильні. Відповідно у тебе є змога завжди за допомогою Екстра ГДЗ з алгебри для 7 класу автора Н.А. Тарасенкова, І.М. Богатирьова, О.М. Коломієць видавництва Освіта 2015 року вже прямо зараз братись за домашні завдання.
Готовые домашние задания и ответы для страницы или упражнения, решебник с алгебра 7 класс Тарасенкова